首页
机构设置
科研处职责
科室职责
学术委员会办公室
创新创业学院
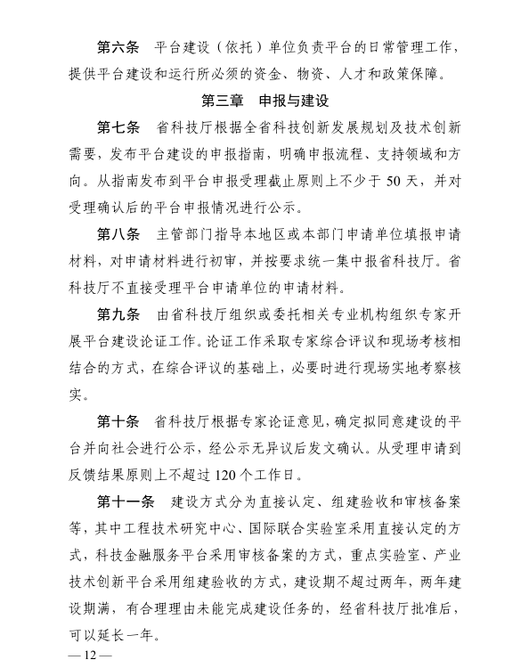
技术转移学院
社科管理办公室
学报编辑部
规章制度
上级制度
学校科研制度
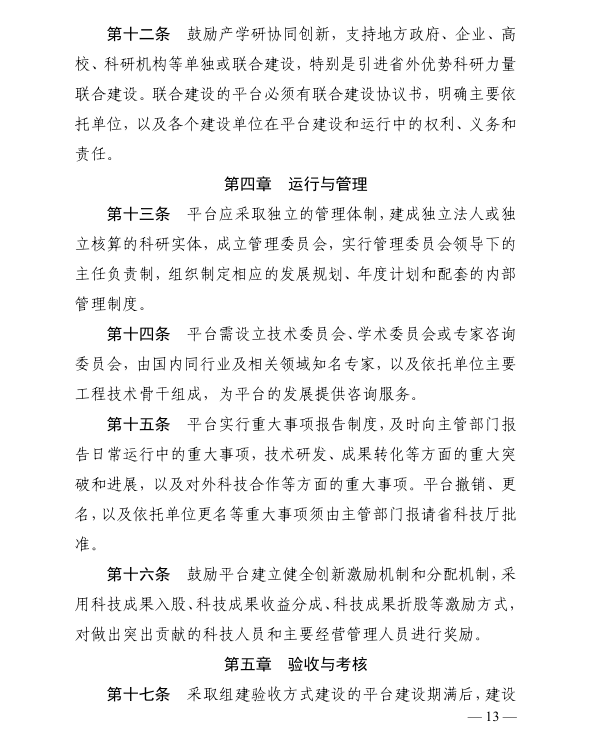
科研动态
科研新闻
通知公告
学术交流
项目管理
学科建设
学科动态
重点学科
科研平台
省级平台
市级平台
校级平台
科技合作
产学研合作
成果推广
技术转移
横向项目相关下载
科研成果
科研成果
成果公报
raybet在线官网学报
重点成果
创新创业
双创资讯
双创教育
双创平台
双创实践
双创风采
支部建设
支部活动
三会一课
资料下载
资料下载
首页
机构设置
科研处职责
科室职责
学术委员会办公室
创新创业学院
技术转移学院
社科管理办公室
学报编辑部
规章制度
上级制度
学校科研制度
科研动态
科研新闻
通知公告
学术交流
项目管理
学科建设
学科动态
重点学科
科研平台
省级平台
市级平台
校级平台
科技合作
产学研合作
成果推广
技术转移
横向项目相关下载
科研成果
科研成果
成果公报
raybet在线官网学报
重点成果
创新创业
双创资讯
双创教育
双创平台
双创实践
双创风采
支部建设
支部活动
三会一课
资料下载
资料下载
当前位置:
首页
>>
规章制度
>>
上级制度
>> 正文
规章制度
上级制度
学校科研制度
上级制度
河南省科技创新平台建设与管理办法(试行)
2017年09月13日 09:50 点击:[]
上一条:
河南省教育厅办公室关于加强河南省高等学校重点科研项目计划实施管理的通知
下一条:
河南省科技计划项目管理办法(试行)
【
关闭
】
>
map