根据教育部高等教育司《关于公布2020年国家级大学生创新创业训练计划名单的通知》(教高司函[2020]13号),我校获批2020年国家级大学生创新创业训练计划项目4项,我校获批2020年省级大学生创新创业训练计划项目21项,具体名单如下:
国家级↓

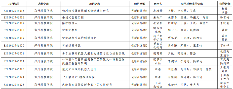
省级↓


大学生创新创业训练计划作为教育部“高等学校本科教学质量与教学改革工程”的重点建设项目之一,旨在促进高等学校转变教育思想观念,改革创新创业人才培养模式,强化创新创业能力训练,增强高校学生的创新能力和在创新基础上的创业能力,培养适应创新型国家建设需要的高水平创新人才。
我校一直遵循“兴趣驱动、自主实践、重在过程”原则,引导全校师生积极参与项目申报,鼓励学生在导师指导下自主完成创新创业训练项目的设计、研究条件准备和项目实施、研究报告撰写等工作。我校师生在本年度大学生创新创业训练计划项目申报中的优秀表现充分体现了我校近年来创新创业教育取得的成效,展示了学校对培养精于实践、勇于创新的人才的不懈努力与坚持。